电话:  027-81321519
传真:  027-81321519
邮箱:  dzgczx519@163.com
网址:  www.cai400.com
地址:  湖北省武汉市洪山区文化大道555号融创智谷A7-4

您的位置:首页   新闻中心  行业资讯   正文 [ 返回 ]  [ 打印 ]
News
新闻中心
国家发改委:2025年“重点领域重大投资项目”、“两重”、“两新”支持领域和范围!
作者:   来源:   日期: 2025-03-14  人气: 1798 

十四届全国人大三次会议5日上午在人民大会堂开幕,国家发改委做《关于2024年国民经济和社会发展计划执行情况与2025年国民经济和社会发展计划草案的报告》,报告指出:

2025年扩大有效益的投资。统筹传统和新型基础设施建设、传统和新兴产业发展、“投资于物”和 “投资于人”,着力提高投资的经济、社会、生态等综合效益。2025年安排中央预算内投资7350亿元,比2024年多350亿元。扎实推进重大工程项目建设,推动 “十四五”规划102项重大工程圆满收官,及早谋划“十五五”重大项目。

安排超长期特别国债8000亿元支持 “两重”建设,进一步优化具体投向并提高项目支持比例,重点支持基础研究能力提升、未来产业发展、东北等重点地区高标准农田建设、大中型灌区新建改造及大中型引调水和大中型水库建设、长江经济带生态环境保护和绿色发展、农业转移人口市民化公共服务体系建设、高等教育提质升级、城市地下管网管廊建设改造等方面任务,强化超长期贷款等配套融资,高质量推进 “硬投资”项目谋划实施。加大力度推动 “软建设”政策落地见效。

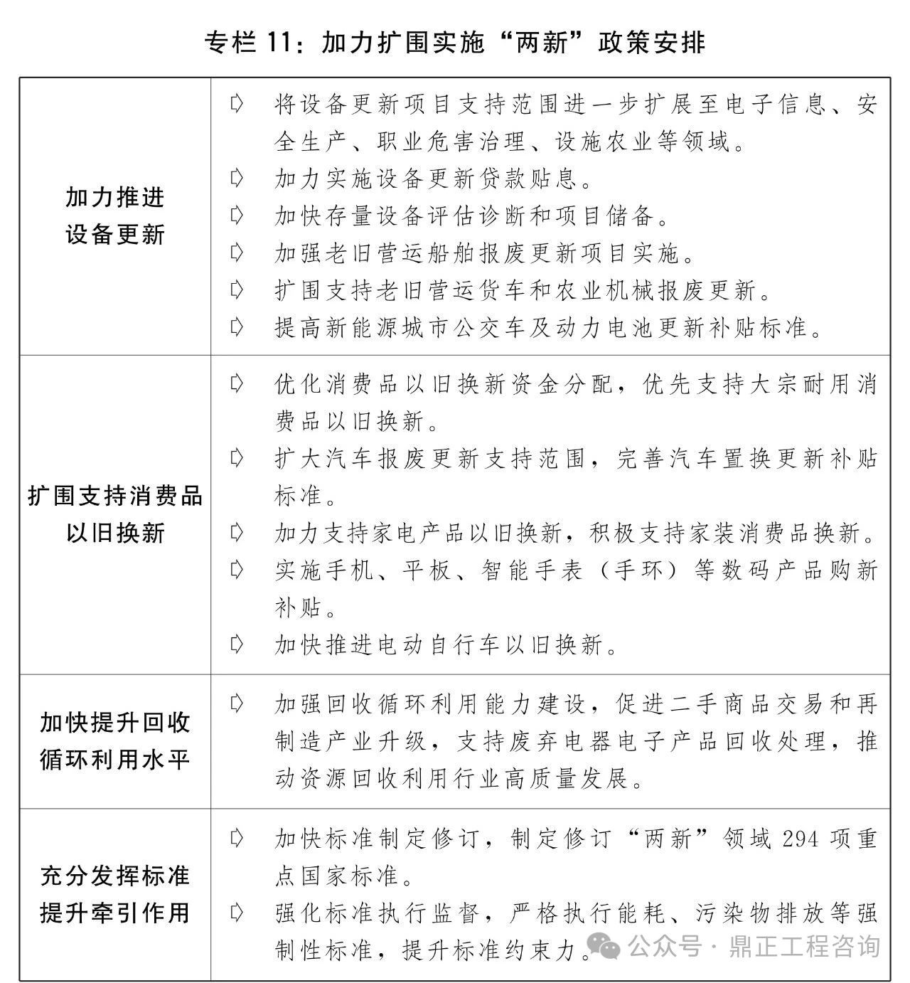
安排超长期特别国债5000亿元支持大规模设备更新和消费品以旧换新,统筹投资、财政、金融等综合性政策,深入推进设备更新、消费品以旧换新、回收循环利用、标准提升四大行动。进一步加大重点领域设备更新项目支持力度,加力实施设备更新贷款贴息,加快存量设备评估诊断和项目储备。进一步支持消费品以旧换新,扩大汽车报废更新支持范围,完善汽车置换更新补贴标准,实施手机、平板等数码产品购新补贴,积极支持家装消费品换新,简化补贴申领和支付流程,完善资金监管机制,严厉打击价格欺诈和违规骗补套补行为。

报告内的专栏9-专栏11,分别对“重点领域重大投资项目”、“两重”、“两新”的支持范围做出了划定:

关于“重点领域重大投资项目”的划定:关于“两重”建设的划定:




关于“两新”政策安排的划定:





未能找到任何数据!
* 留言内容: 
* 姓名 手机 验证码 点击刷新图片
QQ: 邮箱
地址: 湖北省武汉市洪山区文化大道555号融创智谷A7-4
电话: 027-81321519
传真: 027-81321519
员工天地  |   网站管理  |   企业邮箱  |   工信部备案号:鄂ICP备15017281号
Copyright © 2025 Powered By www.cai400.com All Rights Reserved 网站技术支持: 文创网络科技