2023年第二批专项债券申报要点
作者:
来源:
日期:
2023-02-17
人气:
5340
近年来,地方政府专项债券(下称“专项债”)已成为地方政府进行项目建设的重要资金来源,从2015年约1千亿元增长至2022年超4万亿元,其规模创新高。在当前经济下行压力较大的背景下,专项债已成为解决项目资金缺口、促投资、稳增长、护经济大盘的关键力量。
2023 年1月30日,财政部在2022年度财政收支情况网上新闻发布会上表示,地方政府专项债券是落实积极财政政策的重要抓手,对保证财政支出强度、带动扩大有效投资、稳定宏观经济起到了重要作用。2023年将合理安排地方政府专项债券规模,适当扩大投向领域和用作资本金范围,持续形成投资拉动力。

2023年第二批专项债申报要注意哪些问题?2023专项债政策有哪些变化?发改委和财政部审核的重点是什么?此前专项债申报不成功的原因是什么?下一步工作建议?所谓“洞察项目智慧,斩获申报‘先机’”,本文对专项债的热点问题梳理出以下相关知识,供大家参考。
一.2023年第二批专项债申报要注意哪些问题?
1、2023年第二批专项债项目申报时间节点?
在2023 年 3月 10日前将正式申报项目文件和项目清单报送省发改委投资处。









2、此前未审核通过的项目可以继续申报吗?
可以。允许此前国家发改委审核未通过的项目优化调整、完善相关条件,并按规定办理项目变更手续后重新申报入库。
3、2022年专项债审核通过的项目可继续申请2023年专项债吗?
可以。2022年通过国家发改委审核且2023年仍有专项债券资金需求的项目,除因所在地方政府债务风险等级上升为高风险而进入禁止类项目清单的项目外,均可继续申报 2023 年专项债券资金需求。
4、已完工的项目是否可以申请专项债券资金?
不可以,已完工的项目不可以申请专项债券资金。专项债券资金可以用于新建或在建项目,资金下达后要求形成实物工作量。
5、申报专项债项目所需的条件是什么?
(1)申报项目必须属于专项债投向支持领域;
(2)申报项目应当属于政府主导、经济社会经济效益明显、早晚要干的公益性项目;
(3)申报项目必须成熟可行,优先安排在建项目、纳入相关规划的国家重大战略任务项目;
(4)专项债项目必须满足项目收益和风险管理要求。
二.2023年专项债政策有哪些变化?
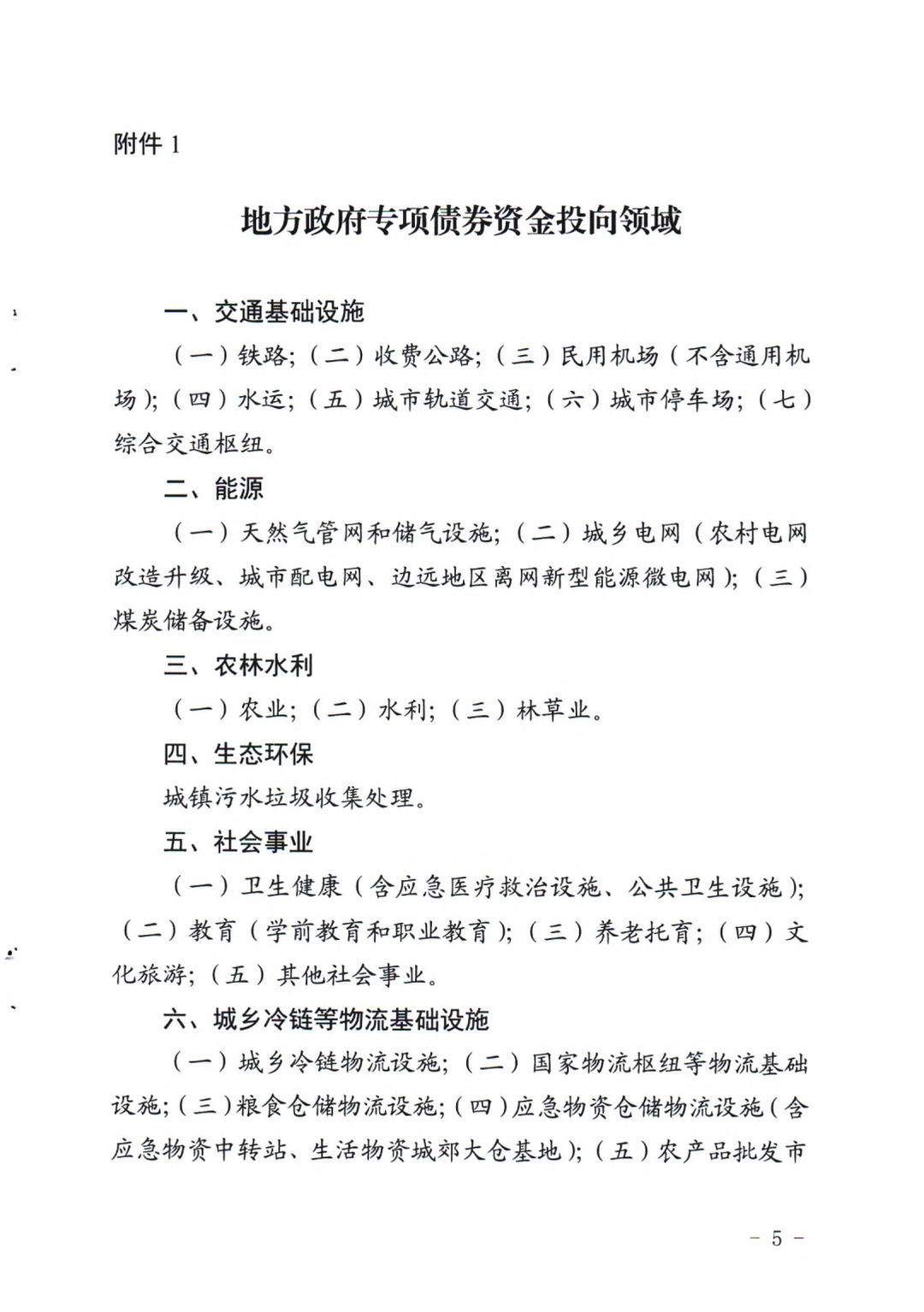
6、2023年地方政府专项债资金投向领域有变化吗?
有变化,2023年专项债投向新增了两个领域。
7、2023年地方政府专项债用作项目资本金领域是否有变化?
有变化,2023年专项债用作资本金新增了三个领域。
8、2023年地方政府专项债申报流程是否有变化?
有。此前地方政府专项债申报只需要入财政“新增政府债券综合平台”,2023年需要同步入发改“国家重大建设项目库”。
三.发改委和财政部审核的重点是什么?
9、发改部门和财政部审核重点一样吗?有什么区别?
不一样。
发改部门审核要点:1.符合国家发展战略,符合地区发展要求,项目要素完善,不涉及负面清单。2.前期手续完善、项目可尽早投入建设或项目已经处于建设状态;3.项目不存在跨领域、不过度商业化产业化、不虚假包装、超出地区发展规模。
财政部审核要点:1.项目融资平衡能力可实现,论证充分;2.项目相关资料填写完善,不存在缺项漏项误项;3.不形成隐形债务风险、不超出地方偿债能力举债。
四.此前专项债申报不成功的原因是什么?
10、此前专项债券项目国家发改委审核不通过原因是什么?
(1)项目不符合投向领域规定;
(2)项目不符合资本金管理要求;
(3)项目不符合前期工作要求;
(4)项目不符合国家规划、行业政策等;
(5)项目不符合公益性、收益性要求。
五.第三方机构相关工作建议?
11、需要第三方专业机构配合编制的文件有哪些?
需要第三方专业机构编制的文件主要有项目建议书、项目可行性报告、实施方案、财务评估咨询报告、法律意见书。
12、下一步工作建议?
首先,紧贴国家、省、市的重大发展战略,聚焦关键领域和薄弱环节,全面梳理和谋划更多经济社会效益明显、带动效应强的专项债券项目。其次,结合区域发展情况,科学谋划符合发展水平、为经济发展提供显著带动支撑作用的项目。最后,要高度重视前期谋划工作,对照审核要点确定项目边界,保障重大工程顺利入库优先。